События от Ri-HUB не передаются в ПЦН
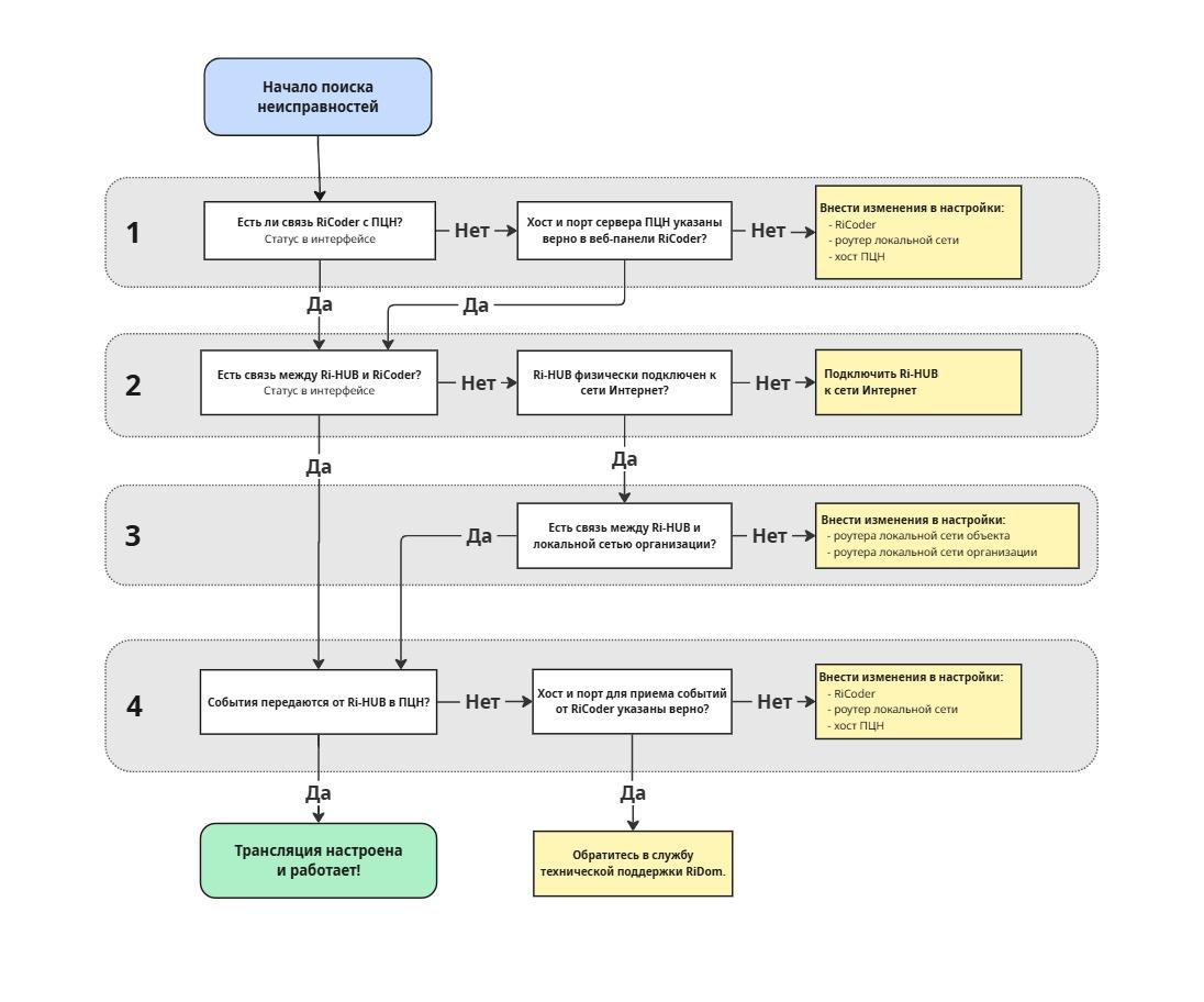
В этой статье приведена схема взаимодействия компонентов RiDom c сервером ПЦН и схема поиска неисправностей. Возможны две зоны проблем: связь между Ri-HUB и RiCoder или между RiCoder и ПЦН. Для каждого шага диагностики размещены ссылки на подробные инструкции по устранению каждой конкретной неполадки.
Схема взаимодействия компонентов RiDom c ПЦН
Схема поиска неисправностей
1. Проверка и настройка связи между RiCoder и ПЦН
2. Проверка и настройка физического подключения Ri-HUB к сети Интернет
3. Проверка и настройка локальной сети объекта
4. Проверка и настройка подключения Ri-HUB к RiCoder
Дата обновления: 12.11.2025


Нет комментариев для отображения
Нет комментариев для отображения